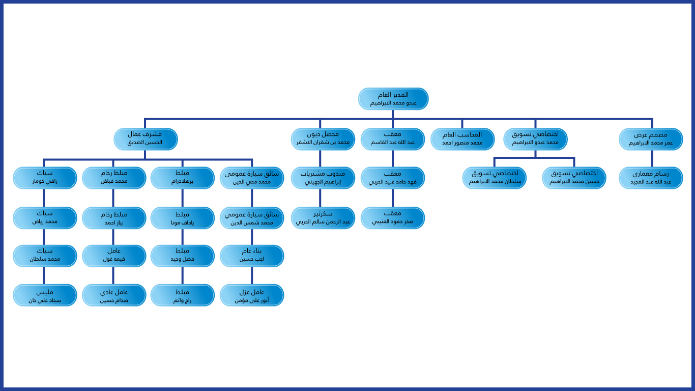
الهيكل التنظيمي

جماعية العمل

تركز المؤسسة  على بناء فريق جماعي متنوع حيث تضم عدد كبيراً من المهندسين والفنيين المتخصصين في مجال تصميمات باستخدام البرامج الحديثة  ليكونوا الفريق المتخصص العامل في الشركة لكافة المشاريع وأعمال المقاولات والعمليات التي تنفذها المؤسسة، وقد اكتسبت المؤسسة سمعتها في المجال الصيانة وتركيب الكونترات  وذلك من خلال تجاربها وخبراتها الكبيرة والمتنوعة في إنشاء وتصميم مشاريع متميزة وكبيرة، وتهتم المؤسسة بالتنويع في ثقافات وجنسيات العاملين لديها وتشكيل فرق العمل بها ،وقد دعا هذا الى ان تقوم المؤسسة بتطوير كوادرها العاملة في كافة القطاعات بضخ دماء جديدة من ذوي الخبرات العالمية واقامة العديد من الدورات التدريبية المحلية ، وتهدف المؤسسة الى احتلال مرتبة متقدمة حاليا في مجال المقاولات والصيانة وذلك خلال السنوات القادمة إن شاء الله .